九州ku酷游

News

2022年7月1日正式实施

  • 发布时间:2022.05.30
  • 作者:九州ku酷游科技
  • 在手机上查看
摘要:

日前,国家市场监督管理总局发布《市场监管总局关于规范新能源汽车检测收费的公告》,公告提到,市场监管总局近期组织对北京市…..

    
                        

2022年7月1日正式施行
2021年12月27日,国度生态环境部发表了《机动车排放活期检验标准》(HJ 1237-2021)、《汽车排放活期检验讯息采集传输技术标准》(HJ 1238-2021),将于2022年7月1日正式施行。
《机动车排放活期检验标准》
(HJ 1237-2021)

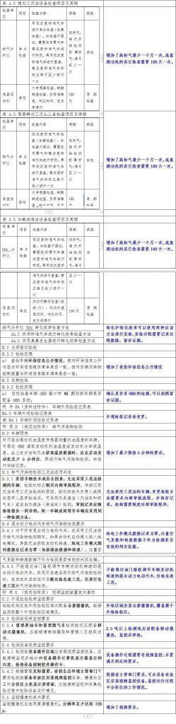
4.2.2 外观检验

检验机构应配置相应的地沟或举升安装等另外等效安装,并装备挪动外观检验设备,具有车辆讯息查询、检验项目填报、机动车环保讯息地下数据查询、拍照等功用并可以联网实时数据传输。

备注:环保检测外检区依据各站本身状况建议建立地沟或举升安装,大车线的机构需求运用地沟。

4.2.3.3 OBD

诊断仪应支持但不限于读取契合以下通讯协议的车辆 OBD 讯息:ISO 9141、ISO 13400、 ISO 14229、ISO 14230、ISO 15031、ISO 15765、ISO 27145、SAE J1850、SAE J1939、SAE J1979 等。

备注:检验机构依据规范添加协议婚配。

4.2.4.1.1 应根据国度有关计量技术标准,采用检定或校准的方法间接溯源至社会公用计量规范,确认设备可以满足检验检测要求。排气剖析仪、气体流量剖析仪、不透光烟度计、底盘测功机、发起机转速计、温度计、湿度计、大气压力计等应在计量检定或校准有用期内。对已经过检定或校准的设备,在改换影响设备测量精确度的关键部件或对设备举行严重维修后应再次举行检定或校准,并详细记载。

备注:机构机构的设备检定和校准任务单元能否到达规范,检定或校准需求并详细记载。

4.2.4.2 排气剖析仪

b) 省级生态环境主管部门可依据实践办理需求,要求检验机构对除柴油车用不透光烟度计外的排气剖析仪举行物理隔离,废气应经过管路排出操作间外;

备注:省级办理部门依据需求规则,如需求物理隔离,除烟度计外其它设备需求放入小房间内,并在检测进程中不能随意进入。

d) 排气剖析仪采样管长度应小于 7.5 m,不透光烟度计采样管长度应小于3.5 m,采样管路包括取样探头、取样管、过滤器等;

备注:烟度计采样管长度3.5m,本来规则小车1.5大车3.5。

4.2.4.3 气候站

气候站应满足以下要求:温度计、湿度计、大气压力计应装置在检测车间内、电脑操作间外,并应与受检车辆处于相反的环境,测量记载排放检验时的环境数据。数据按规范要求用于车辆排放检验数据计算。

备注:明白了气候站的装置地位条件。

4.3 检验软件

4.3.1 检验软件应契合 GB 18285、GB 3847 和 HJ 1238 的有关要求。

4.3.2 检验软件应具有独一性、完好性。

备注:软件厂家需求完成软件独一及软件不被随意修正。

6.1.2 应依照有关要求装备合理数量的规范滤光片和测功机标定校准用规范砝码、转速表,并按要求举行计量检定或校准,且在有用期内运用。

备注:机构配置日常反省规范物质添加了转速表,并需求按要求举行计量检定或校准

6.2 排气剖析仪的零点校正应运用契合 GB 18285 和 GB 3847 的零点规范气体或零点规范气体发作器。

备注:设备每天自检、校正需求运用规范零气,也能够运用零气发作器。
6.3 零点规范气体发作器发生的气体成分应契合 GB 18285 和 GB 3847 的零点规范气体要求。零点规范气体发作器应经过计量检定或校准,且在有用期内运用。

备注:运用零气发作器,需求经过计量检定或校准且在有用期内。
7.2 联网核对应包罗环保违规状况、排放召回记载、车载终端联网形态及车辆维修记载。对存在环保违规和排放召回记载的车辆,应提示车主及时处置。对已装置近程排放办理车载终端的重型柴油车和燃气车,应查询车载终端的联网形态,并记载通讯状况。

备注:需求反省环保违规状况、排放召回记载、车载终端联网形态及车辆维修记载,此处需求主管部门提供相应的官方查询入口。
7.3 外观检验、OBD 反省、排气净化物检测办法和项目应依照 GB 18285 和 GB 3847 举行。同一车辆或相反型号车辆应采用同一种检测办法。外观检验流程依照附录 B、OBD 反省流程依照附录 C、排气净化物检测流程依照附录 D 举行。

备注:建立车辆类型检测办法库,同一车型运用不同的检测办法需求预警提示。

7.5 检验进程中车辆排放呈现目视可见黑烟或蓝烟,按 GB 18285 和 GB 3847 断定外观检验不合格。

备注:外检数据更新接供词二次上传外检断定后果及缘由。

8.1 应保管排放检验施行进程中的一切原始记载,包罗:车辆讯息、检测条件、检测设备、检测办法、检测人员以及检测进程数据的原始记载、设备自检及周期性反省、照片或视:频等有关佐证资料,确保可以追溯车辆的检测进程。

备注:机构软件应该按添加检测进程的视频及照片。

8.3 应参照 GB/T 8170 对排气净化物检测数据举行修约,保存到与对应限值相反有用位数,加载加速轮边功率实测值保存至小数点后一位。两头计算进程数据不举行修约处置。

备注:进程数据不修约,进程数据中如需求将计算后的数据保管,尽量保管高精度数据,后果数据计算进程中不修约,后果数据修约按8170计算。

9.2 检验机构应活期组织展开检验才能验证和比对实验,每半年起码组织一次,每次举行比对实验后果和数据应记载保管归档。

备注:机构最少半年检验才能验证和比对实验。

9.3.1 视频应确保延续不中缀,应记载检测设备启动、设备反省和校正、车辆排放检测、检测设备待检测、零碎关机等全部进程。防止以任何方式遮挡、净化或封闭视频监控安装,监控零碎应具有视频录制功用。

备注:视频需求从开机到关机全程不连续录像,并保管。

9.3.2 视频记载支持生态环境主管部门近程调阅。

备注:视频存储设备需求有近程调阅功用。

设备反省

《汽车排放活期检验讯息采集传输技术标准》(HJ 12381-2021)

4 全体框架

检验数据采集传输从下至上分为检验机构(设备软件、机构软件)、生态环境主管部门监管软件、各级生态环境主管部门(生态环境业务专网)三个层次。检验机构经过公用网络与监管软件举行数据传输,监管软件经过生态环境业务专网逐级传输抵达部级交流节点。

备注:明白了软件架构及分类。

5 功用要求

5.1 设备软件

5.1.1 装置要求

装置设备软件的计算机应专机公用,除装置操作零碎、一套设备软件及必要的平安软件外,防止装置备份、训练及另外与检验有关软件。

备注:设备软件装置的计算机内除必要的软件根底及平安防备软件,不能装置与检验有关的其它软件。

5.1.2.2 设备软件应具有契合 GB 18285 和 GB 3847 规则的采集记载检验设备自检、反省记载的功用,检验设备包罗气体剖析仪、不透光烟度计、底盘测功机、气体流量剖析仪、转速计、气候站、OBD 诊断仪等,检验数据中净化物检验进程数据应照实依照仪器的分辨力精度采集并存储记载到数据库,两头计算进程不举行修约,检测后果修约到与对应规范限值相反的有用位数,加载加速轮边功率应保存至小数点后一位,数据为正数或零的照实存储记载。

备注:明白进程数据的采集精度,及修约后的精度要求。

5.2.3 联网核对

机构软件应具有联网核对功用,能查询车辆环保违规、排放召回、车辆终端联网形态及车辆维修等记载。

备注:明白联网核对的内容,需求主管部门提供官方的查询入口。

5.2.4.2 机构软件应具有记载检验车辆随车清单及净化控制安装讯息核验后果的功用。

备注:随车清单及净化控制安装讯息核验后果要记载。

5.2.8 设备软件版本记载

机构软件应记载设备软件版本,如设备软件确有需求举行晋级,应记载每一次晋级的内容和版本号,如发现设备软件存在无记载改动顺序文件、变卦配置的应提示预警。

备注:设备软件需求晋级应有记载,无记载的改动需求提示预警 。

5.2.12 视频与图片

5.2.12.1 监控视频应掩盖每天设备启动至关机的全部进程,明晰连接记载检验设备启动、自检、检定(校准)、车辆排放检测、检验设备待检测、零碎关机等。

备注:视频掩盖设备启动到关机的全进程。

设备检查

4 全体框架
检验数据采集传输从下至上分为检验机构(设备软件、机构软件)、生态环境主管部门监管软件、各级生态环境主管部门(生态环境业务专网)三个层次。检验机构经过公用网络与监管软件举行数据传输,监管软件经过生态环境业务专网逐级传输抵达部级交流节点。
备注:明白了软件架构及分类。
5 功用要求
5.1 设备软件
5.1.1 装置要求
装置设备软件的计算机应专机公用,除装置操作零碎、一套设备软件及必要的平安软件外,防止装置备份、训练及另外与检验有关软件。
备注:设备软件装置的计算机内除必要的软件根底及平安防备软件,不能装置与检验有关的其它软件。
5.1.2.2 设备软件应具有契合 GB 18285 和 GB 3847 规则的采集记载检验设备自检、反省记载的功用,检验设备包罗气体剖析仪、不透光烟度计、底盘测功机、气体流量剖析仪、转速计、气候站、OBD 诊断仪等,检验数据中净化物检验进程数据应照实依照仪器的分辨力精度采集并存储记载到数据库,两头计算进程不举行修约,检测后果修约到与对应规范限值相反的有用位数,加载加速轮边功率应保存至小数点后一位,数据为正数或零的照实存储记载。
备注:明白进程数据的采集精度,及修约后的精度要求。
5.2.3 联网核对
机构软件应具有联网核对功用,能查询车辆环保违规、排放召回、车辆终端联网形态及车辆维修等记载。
备注:明白联网核对的内容,需求主管部门提供官方的查询入口。
5.2.4.2 机构软件应具有记载检验车辆随车清单及净化控制安装讯息核验后果的功用。
备注:随车清单及净化控制安装讯息核验后果要记载。
5.2.8 设备软件版本记载
机构软件应记载设备软件版本,如设备软件确有需求举行晋级,应记载每一次晋级的内容和版本号,如发现设备软件存在无记载改动顺序文件、变卦配置的应提示预警。
备注:设备软件需求晋级应有记载,无记载的改动需求提示预警 。
5.2.12 视频与图片
5.2.12.1 监控视频应掩盖每天设备启动至关机的全部进程,明晰连接记载检验设备启动、自检、检定(校准)、车辆排放检测、检验设备待检测、零碎关机等。
备注:视频掩盖设备启动到关机的全进程。

声明:此文版权归原作者所有,若有来源错误或者侵犯您的合法权益,您可以与我们取得联系,我们将及时进行处理。

九州ku酷游科技,为您提供安全、高效、精确的机动车检测设备

推荐产品 查看全部产品

推荐新闻 查看全部新闻

九州ku酷游股份  · 机动车检测设备专家